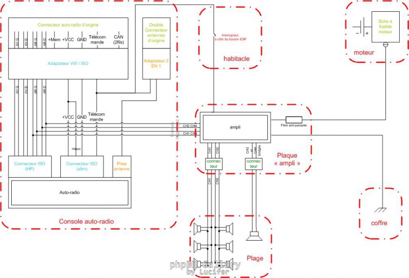
Touran - schéma sono
- BugsBUNNY
- Seigneur

- Messages : 1122
- Enregistré le : 27 janv. 2012, 17:12
Touran - schéma sono
Retourner vers « plage arrière »

Retourner vers « plage arrière »
Développé par phpBB® Forum Software © phpBB Limited
Style par Arty - phpBB 3.3 par MrGaby
Traduit par phpBB-fr.com