schéma_electrique_attelage

schéma_electrique_attelage
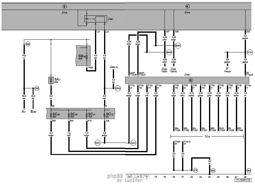
Schéma electrique branchement attelage
Avatar du membre
Sly83
Modérateur
Modérateur
Messages : 3081
Enregistré le : 03 févr. 2014, 20:58

schéma_electrique_attelage


31 août 2015, 13:46
705

Retourner vers « Personnel »