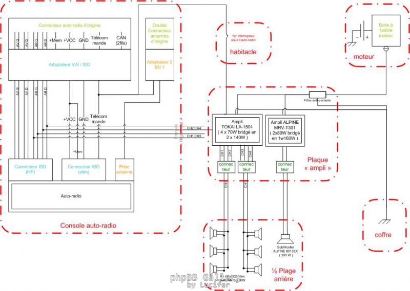
schéma cablage sono V3

schéma cablage sono V3
mise à jour du schéma avec les 2 amplis
Avatar du membre
BugsBUNNY
Seigneur
Seigneur
Messages : 1124
Enregistré le : 27 janv. 2012, 17:12

schéma cablage sono V3


23 juin 2013, 10:14
683

Retourner vers « auto-radio »